Автор |
Сообщение |
VictorNsk Гуру
|
|
kc_duke
ТС надеется, что ток 350 мА, причем здесь 3 драйвера? Не понял. Драйвер один, диоды последовательно, напряжения больше чем достаточно.
Oleg_nsk
Возьмитесь за самый простой на LM в режиме стабилизатора тока (предлагаемый ранее), железку найдете подходящую, при необходимости излишек напряжения погасите последовательно включенном доп. резисторе. КПД естественно самый низкий. |
|
 |
|
 |
Oleg_nsk Гуру
Предупреждений : 2
|
|
я так понял железка для радиатора?
24 вольта бортовая сеть номинал сопротивления около50 ом два ватт греется палец не терпит. запитывал от зарядного для аккума.две цепочтки по пять диодов греют вроде также. блин а если поставить мощнее диоды так вообще кипятильник будет?
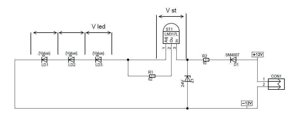
про лм317 :
сопротивление для диода 350 мА 3.9 Ом для одноваттного диода(из табляцы). а если три стоят последовательно? ток же не меняется? значит сопротивление тоже. верно? рис примерный
| LM317.6.jpg |
| Описание: |
|
| Размер файла: |
33.71 KB |
| Просмотрено: |
111 раз(а) |

|
|
|
 |
|
 |
Oleg_nsk Гуру
Предупреждений : 2
|
|
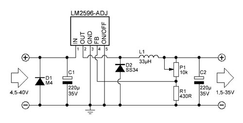
еще собирал вот такое можно попробовать найти в коробке на макете есть...
| lm2596_ic_kolo_dc_dc_pretvarac_otpornik.com_.jpg |
| Описание: |
|
| Размер файла: |
16.77 KB |
| Просмотрено: |
103 раз(а) |

|
|
|
 |
|
 |
Serj Гуру
|
|
| Предлагаю к трём светодиода добавить ещё пять, параллельно поставить стабилитрон на 24-25 вольт и керамику(кондер) для защиты светодиодов от игл в питании и забить на ЛМ стабилизаторы. Фигли ватты в тепло перегонять на резюках и стабилизаторах линейных, пусть лучше светят в ходовых или в будке. Если не получается приспособить нормальный преобразователь. |
|
 |
|
 |
VictorNsk Гуру
|
|
Oleg_nsk
Правильно греется, потому как минимум необходимо 4-х Ваттный резистор ставить.
Ориентировочное последовательное сопротивление для LM 317 10-15 Ом 1 Вт R2. Резистор R1 по расчету в ссылке 3.9 Ом 1 Вт. D1 не обязателен. Z1 и вовсе не желателен. Светодиоды только последовательно, ток не меняется, железка для радиатора микросхемы.
Для LM2596
http://catethysis.ru/lm2596_dc-dc_converter/
Раздел Стабилизатор тока.
Serj
Ватты в тепло перегоняются в линейных стабилизаторах тока. В вашем случае выйдет из строя стабилитрон. |
|
 |
|
 |
Oleg_nsk Гуру
Предупреждений : 2
|
|
я там не понял про диоды какая сборка у него стоит? на одном кремнии.
интересует можно ли измерить сколько мА нужно светодиоду? какое у него потребление... |
|
 |
|
 |
Oleg_nsk Гуру
Предупреждений : 2
|
|
| а в Новосибе не дорого светодиоды/дрова/линзы продают? никто не знает? |
|
 |
|
 |
VictorNsk Гуру
|
|
 |
|
 |
Oleg_nsk Гуру
Предупреждений : 2
|
|
| блин ставлю три светодиода последовательно и два сопротивления по 30 Ом 5 Вт ... потребление общее почти 500 мА и греется это все ппц. где уменьшить теплопотерю? (чтоб не грелось) |
|
 |
|
 |
woddy Гуру
Предупреждений : 1
|
|
нигде
светодиод потребляет 1 ватт и будет выделять 1 ватт. для них нужен хороший радиатор.
а вместо резисторов надо импульскик ставить.
что-то тут с начала темы какой-то бред советовали... я к сожалению пропустил топик |
|
 |
|
 |
woddy Гуру
Предупреждений : 1
|
|
| если использовать в автомобиле и пофиг на потребление, то ставь резистор на 20ватт, прикручивай на кузов чтоб тепло уходило и забей |
|
 |
|
 |
Oleg_nsk Гуру
Предупреждений : 2
|
|
| светодиоды не греются почти. греются именно резисторы! может добавить лишних пару пусть хоть рассеивать меньше? |
|
 |
|
 |
woddy Гуру
Предупреждений : 1
|
|
| да. подбирай гирлянду чтоб светодиоды на штатном рабочем токе были. прижми резисторы к куску алюминия и засунь куда-нибудь. пускай греют воздух. 8 ватт копейки против 50-100 в фарах |
|
 |
|
 |
Oleg_nsk Гуру
Предупреждений : 2
|
|
| странно... стоит пара резисторов по 5 ватт на 30 ом три светодиода 300-350 мА номинал а общее потребление 550 мА этож много для диодов? (все последовательно) |
|
 |
|
 |
woddy Гуру
Предупреждений : 1
|
|
много. надо же 300ма. почти в 2 раза перегружаешь резистор еще один на 30 попробуй поставить.
и замерь напряжение на каждом резисторе и диоде. мне любопытно |
|
 |
|
 |
Serj Гуру
|
|
Oleg_nsk
Что то неправильно у тебя измерено. Если резисторы стоят последовательно, то только они одни уже должны были бы ограничить ток в цепи до 400 мА, а у тебя еще и диоды в цепи. Или резисторы параллельно? А если параллельно, то тогда на них падает 8,25 вольта, рассеивается 4,5 ватта суммарно на обоих(вроде не должны сильно раскаляться) и на каждый светодиод остается по 5,25 вольта. Что явно дохера и кончина светиков не за горами. |
|
 |
|
 |
Oleg_nsk Гуру
Предупреждений : 2
|
|
| щас .погоди. нарисую на листочке - проще будет! |
|
 |
|
 |
VictorNsk Гуру
|
|
| woddy писал(а): |
что-то тут с начала темы какой-то бред советовали... я к сожалению пропустил топик |
А можно про бред (кроме вашего) поподробнее.
| woddy писал(а): |
много. надо же 300ма. почти в 2 раза перегружаешь резистор еще один на 30 попробуй поставить.
|
Особенно интересно узнать мнение за перегрузку резистора. И про закон Ома хотелось бы узнать. Знакомы ли? Может полтара резистора поставить, или другого номинала? А Может ПЭВР резистор применить и настраивать. Развивайте метод делитантского тыка.
Для вашего сведения лично. На резисторах всего Р=4.95 Вт., I=300 мА, R=55-60 Ом, U=24 В.
PS: про "а вместо резисторов надо импульскик ставить". Очень позабавило.Последний раз редактировалось: VictorNsk (Пт 6-02-15 : 20-51), всего редактировалось 1 раз |
|
 |
|
 |
Oleg_nsk Гуру
Предупреждений : 2
|
|
на макете так...
| DSC04276.JPG |
| Описание: |
|
| Размер файла: |
414.2 KB |
| Просмотрено: |
102 раз(а) |

|
|
|
 |
|
 |
VictorNsk Гуру
|
|
| У вас суммарный ток 500 мА. На каждую ветвь по 250 мА. Все нормально. |
|
 |
|
 |
|